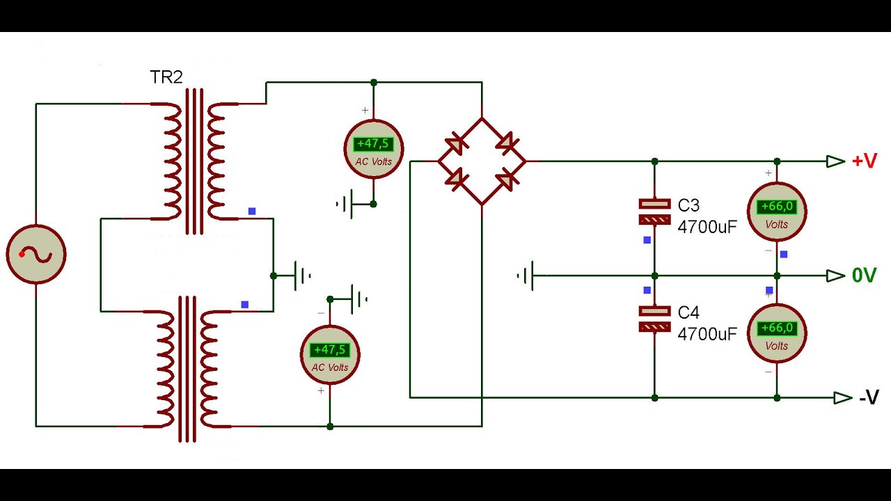
Duvida sobre corrente no secundário de de transformadores com center tape?

Como puderam assistir no vídeo minha dúvida é a respeito das divisão das duas bobinas para center tape/derivação central, se é necessário usar o awg 11 ou continuar com o awg 14.

Sempre fiz transformadores simples sem center tape, não achei nenhuma informação persistente a dúvida, por isso vim tirar a dúvida com vocês aqui do fórum.

Atenciosamente,
Utherbone (Gabriel).

Pense que num trafo com center tape você pode usa-lo sem o usar o center tap… o center tap é só um acesso (derivação) ao meio da bobina, como nos casos de trafo com varias derivações.

1 curtida

Já suspeitava disso, em algum período atrás adquiri transformadores parecido com esse que pretendo fazer, só que bom bitola inferior a corrente suportada, por isso aqueciam bastante (perdiam eficiência).