[Dúvida] Como faço para abrir essa animação feita no Blender?

Olá, boa noite.
Preciso da ajuda de alguém que saiba rodar essa animação feita no Blender.
Lembrando que esnunca usei o blender na minha vida.

Estou tentando seguir esses passos.

Mas empaquei logo após essa parte do instante 0:29

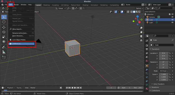
Eu fui em editar, preferências, instalei o completo.
Só não tem o botão de save.
Ai fechei essa janela

Agora ele fala uma mensagem assim no vídeo
"open the template and go to the “TextAnim” scene

O que é esse como faço para abrir o template sonicmania . blend? TextAnim ? scene?

Open the template significa “Abra o modelo” (provavelmente é um arquivo na descrição do vídeo). Apareceu no Open Recent (“Abrir recentes”) dele porque, bem, ele tinha aberto recentemente.

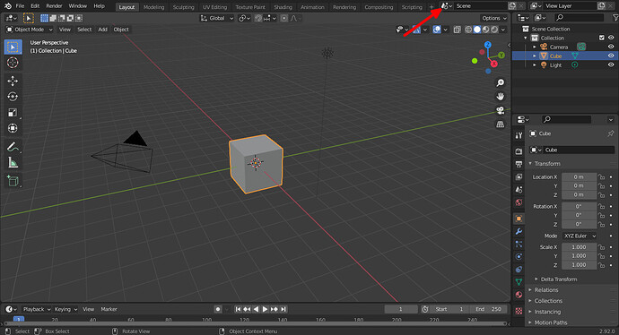
A Scene que ele se refere pode ser selecionada aqui:

Como não tenho o plugin que ele usa no vídeo, infelizmente não posso ajudar mais do que isso. Se achar necessário, pode tentar baixar a versão antiga do Blender e rodar ela mesmo: Index of /release/Blender2.79/

complicado.
Não queria fazer um downgrande de versão…
Espero não precisar fazer isso.

Na descrição do vídeo mostra que o mesmo utiliza o “animation nodes”, precisa fazer download do animation nodes através do link do github que ele disponibilizou, faça o download de acordo com sua versão do python e do blender.

Para verificar a versão do python no terminal digite uma das opções abaixo:

python3 --version
pip3 --version

Para verificar a versão do blender no terminal digite:

$ blender --version

Para instalação do addon siga a imagem abaixo:



Após instalação basta ativar o animation node marcando a caixinha, depois é só seguir o vídeo, espero que te ajude.

1 curtida

Não precisei instalar esse python não.
Estou usando pelo windows.

tinha esquecido de baixar o arquivo blender.

Mas enfim, esotu nessa parte aqui


Aqui no tutorial fala
“No painel de botões, clique A para selecionar todos os elemtnso e clique no “Bake keyframes” no topo direito do painel.”

Como acesso o bake key frames? sendo que estou usando a ultima versão do blender…