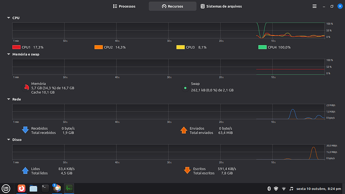
eu atualizei o meu pc para o linux 22.2 para ver as novidades e também me manter seguro, mas notei que o pc tava travando, pensei que era o driver nvidia, troquei para o driver proprietario, não funcionou, pensei que era a ram, aloquei mais ram para os apps, não funcionou, e então eu abri o monitor do sistema e notei que a cpu tava em 100% de uso só de o pc estar existindo, e é só no linux mint 22.2 nas atualizações anteriores não tava asssim, edit: alguém pode me dizer o por que do meu pc tar assim e como resolver, a cpu do meu pc é intel core i5 2320 do socket lga 1155
Dá uma olhada nos processos que estão usando seu CPU
o que mais tá usando a gpu é a interface cinnamon e o pipewire, são ambos do sistema, se desativar eu fico sem audio e video
Clicando em processos, não mostra?
fora o navegador firefox, todos são do sistema, esse no topo é o aplicativo que eu estou usando para ver a porcentagem, o cinnamon é o video/ imagem que aparece na tela, keyboard é o teclado, e bla bla bla
Pelo visto você está usando o Cinnamon, suponho ser melhor usar a versão XFCE do Linux Mint, ou usar o Lubuntu, eles provavelmente exigem menos da CPU.
Você usa algum applet?
O problema pode ser este.
Alguns processos de sistema não são mostrados na lista a nível de usuário. Tente sudo top e veja se tem processos a 100% ou mais.
troquei pro fedora kde e funcionou liso, era a interface cinnamon que tava travando tudo, o triste é que eu amo o linux mint cinnamon, mas eu acho que vou ter que abandonar ele
também troquei pro fedora kde ontem.
e só de fazer isso já resolveu todos os problemas que eu estava tendo no zorin 17.3.
era desde eu ter que instalar 10 versões atrás de um programa pra ele funcionar, até quando eu iniciava o sistema algo não estar funcionando (o mais engraçado é que era só dar reboot que voltava ao normal).
mas realmente me parece que os rumores sobre o fedora ser a distro mais estável está se mostrando ser verdade, até o momento tudo funciona perfeitamente sem nenhum problema que tive em outras distros.
edit: até mesmo o problema de o youtube dar umas travadas no librewolf se resolveu sem nem precisar baixar a extenção do codec.
Existe a versão LMDE do Linux Mint, baseada no Debian, caso queira testar depois, tá aqui o link: Download LMDE 6 - Linux Mint
Não se preocupe com isso rapaz, você ainda poderá usá-lo futuramente pois essa versão ainda tem seus bugs que estão sendo corrigidos.
Este tópico foi fechado automaticamente 3 dias depois da última resposta. Novas respostas não são mais permitidas.

